91吃瓜
学校官网
|
联系我们
|
书记、院长信箱
91吃瓜
91吃瓜概况
91吃瓜简介
学院领导
机构设置
党团学工
党建工作
团学工作
工会工作
师资队伍
教授
副教授
讲师
其他
辅导员
教育教学
本科生教育
研究生教育
优秀校友
工程教育认证
科研学术
学术报告
研究团队
科研动态
仪器设备
服务地方
招生招聘
招生信息
人才引进
校友名录
1984级-1990级
1991级-1995级
1996级-2000级
2001级-2005级
2006级-2010级
2011级-2015级
2016级-2018级
2019级-2021级
91吃瓜
91吃瓜头条
91吃瓜公告
影像化院
书记、院长信箱
学生科创
建校四十周年
学生科创
91吃瓜
学生科创
正文
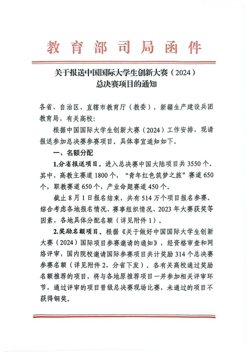
关于报送中国国际大学生创新大赛(2024)总决赛项目的通知
作者:91吃瓜
时间: 2024-09-10 阅读:
上一条:
“化小水”的科创 | 91吃瓜 “挑战杯”全国大学生课外学术科技作品竞赛宣讲会来啦!
下一条:
【91吃瓜公告 】2024年黄渤海新区第九届创业创新大赛暨“泰和新材杯”新材料专业赛公告